Announcement

Collapse
No announcement yet.

Chief Justice Roberts saves Obamacare!

Collapse
X
 
  • Filter
  • Time
  • Show
Clear All
new posts

  • Okay I'll pay the fine until I get sick or injured then sign up for health insurance. Thanks!
    "Flutie was better than Kelly, Elway, Esiason and Cunningham." - Ben Kenobi
    "I have nothing against Wilson, but he's nowhere near the same calibre of QB as Flutie. Flutie threw for 5k+ yards in the CFL." -Ben Kenobi

    Comment


    • Originally posted by Ben Kenobi View Post
      For most people, this will be the case - they will recieve more in benefits than they will pay, at least initially. Hence the free **** brigade. Once privatized insurance is destroyed - the fees will jump up massively.
      You mean exactly like they haven't in socialized medical systems? :P

      Originally posted by Ben Kenobi View Post
      Those who choose to be uninsured? Absolutely they tend to be younger and healthier. These folks are going to get screwed.
      Until they randomly get hit by a car or struck down by an unexpected illness, and then they're going to be very grateful that their youthful decision to not insure was taken away.

      Comment


      • Until they randomly get hit by a car or struck down by an unexpected illness, and then they're going to be very grateful that their youthful decision to not insure was taken away.
        Which is why this insurance covers lots of **** that is non-catastrophic? It would be as if car insurance were to require people to purchase the top level of coverage.

        If it were all about making sure that people hit by a car could get treatment, then why does it pay for contraception. Hint, it's a free **** brigade, and those who are already paying for it want to force everyone else to pay for their free ****.

        You mean exactly like they haven't in socialized medical systems? :P
        Canada bans people from purchasing private health insurance.
        Scouse Git (2) La Fayette Adam Smith Solomwi and Loinburger will not be forgotten.
        "Remember the night we broke the windows in this old house? This is what I wished for..."
        2015 APOLYTON FANTASY FOOTBALL CHAMPION!

        Comment


        • Originally posted by Ben Kenobi View Post
          Which is why this insurance covers lots of **** that is non-catastrophic? It would be as if car insurance were to require people to purchase the top level of coverage.

          If it were all about making sure that people hit by a car could get treatment, then why does it pay for contraception. Hint, it's a free **** brigade, and those who are already paying for it want to force everyone else to pay for their free ****.
          You should probably have read beyond the 9th word, to the part where I talked about illness.

          Originally posted by Ben Kenobi View Post
          Canada bans people from purchasing private health insurance.
          So what? Britain doesn't, along with lots of other countries.

          Comment


          • Originally posted by Al B. Sure! View Post
            Okay I'll pay the fine until I get sick or injured then sign up for health insurance. Thanks!
            The fine is significantly less than whatever you would likely have to pay as premiums for health insurance. Given your boneitis, I'd imagine that your premiums would be quite high.
            “As a lifelong member of the Columbia Business School community, I adhere to the principles of truth, integrity, and respect. I will not lie, cheat, steal, or tolerate those who do.”
            "Capitalism ho!"

            Comment


            • Originally posted by DaShi View Post
              The fine is significantly less than whatever you would likely have to pay as premiums for health insurance. Given your boneitis, I'd imagine that your premiums would be quite high.
              Great. Like I said, I'll pay the paltry fine until I get sick and then sign up for the health insurance and get my coverage until I feel better. Thanks, Obama!
              "Flutie was better than Kelly, Elway, Esiason and Cunningham." - Ben Kenobi
              "I have nothing against Wilson, but he's nowhere near the same calibre of QB as Flutie. Flutie threw for 5k+ yards in the CFL." -Ben Kenobi

              Comment


              • You should probably have read beyond the 9th word, to the part where I talked about illness.
                Still doesn't justify contraceptive coverage. The purpose of carrying health care insurance is to pay for catastrophic coverage, not the routine stuff. Adding the routine stuff is just the free **** brigade trying to lower it's own marginal cost at the expense of everyone else who doesn't want or need it. Everything to do with ideology, and nothing to do with actual medical coverage. It also drastically increases the costs of the program.

                So what? Britain doesn't, along with lots of other countries.
                By requiring private insurers to all have the same coverage, it's actually much worse than the NHS. Catholics should have the ability to access health care that satisfies their needs without having to pay an additional fine. It shouldn't be illegal for a health care provider to provide coverage sans contraception.

                So, effectively, Obamacare has destroyed the entire private health care industry in the US with a single stroke. Thanks Obama!
                Scouse Git (2) La Fayette Adam Smith Solomwi and Loinburger will not be forgotten.
                "Remember the night we broke the windows in this old house? This is what I wished for..."
                2015 APOLYTON FANTASY FOOTBALL CHAMPION!

                Comment


                • Okay I'll pay the fine until I get sick or injured then sign up for health insurance. Thanks!
                  Nah. Best case option - refuse to pay the fine, get health care treatment in India for a fraction of the cost. What you save in a year will easily pay for your treatment abroad and the flight.
                  Scouse Git (2) La Fayette Adam Smith Solomwi and Loinburger will not be forgotten.
                  "Remember the night we broke the windows in this old house? This is what I wished for..."
                  2015 APOLYTON FANTASY FOOTBALL CHAMPION!

                  Comment


                  • Edit: DP.
                    Scouse Git (2) La Fayette Adam Smith Solomwi and Loinburger will not be forgotten.
                    "Remember the night we broke the windows in this old house? This is what I wished for..."
                    2015 APOLYTON FANTASY FOOTBALL CHAMPION!

                    Comment


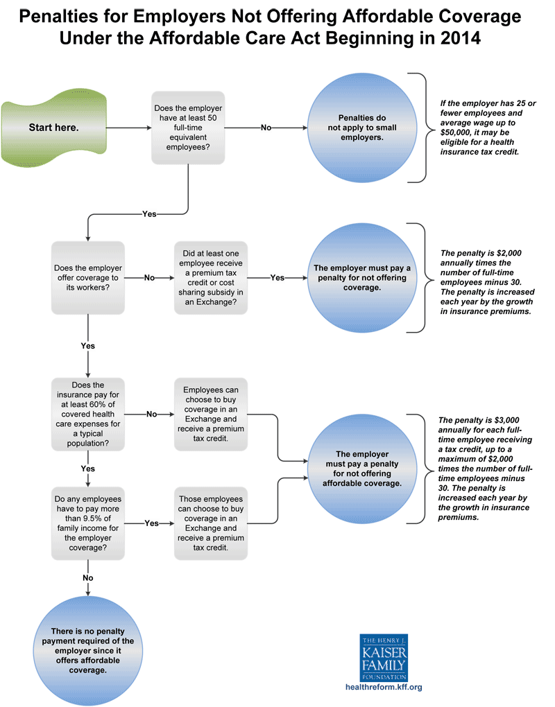
                    • Click image for larger version

Name:	employer__penalty_flowchart_1.gif
Views:	1
Size:	97.2 KB
ID:	9093504
                      "I hope I get to punch you in the face one day" - MRT144, Imran Siddiqui
                      'I'm fairly certain that a ban on me punching you in the face is not a "right" worth respecting." - loinburger

                      Comment


                      • Originally posted by Ben Kenobi View Post
                        For most people, this will be the case - they will recieve more in benefits than they will pay, at least initially. Hence the free **** brigade. Once privatized insurance is destroyed - the fees will jump up massively.
                        Well, that doesn't make sense- it's a minority of people who get sick enough to cost a lot of money. The whole point in insurance being to protect yourself against the small chance of needing to spend a lot more on healthcare than you are able to pay. Also, privatized insurance won't be destroyed- why would it?

                        Those who choose to be uninsured? Absolutely they tend to be younger and healthier. These folks are going to get screwed.
                        Uninsured people are not necessarily uninsured by choice- that's the whole point in mandating the coverage be offered to people with "pre-existing conditions".

                        Comment


                        • Originally posted by Ben Kenobi View Post

                          Canada bans people from purchasing private health insurance.
                          FALSE!
                          In Soviet Russia, Fake borises YOU.

                          Comment


                          • Well, that doesn't make sense- it's a minority of people who get sick enough to cost a lot of money.
                            That's because Obamacare covers lots and lots of stuff that has nothing to do with catastrophic coverage.

                            Also, privatized insurance won't be destroyed- why would it?
                            It's like arguing that only Big Macs can be served at any fastfood restaurant. Are you really private if you have to offer the exact same coverage for everyone? Why can't private insurers be permitted to cover the things that they want to cover a-la carte?

                            Uninsured people are not necessarily uninsured by choice
                            Goddamn. It's like arguing with ****ing retards.

                            UNINSURED PEOPLE BY CHOICE ARE GOING TO GET ****ED. End stop. Yes, some people cannot get coverage. The reason they can't get coverage is because private insurers have to make money. If they private insurers raise their premiums to cover the very sick people, then the healthy people will flee that insurer and that insurers will go into a death spiral.

                            By making Obamacare unescapable - Obama is forcing healthy people to cover the sick. The problem is that it makes zero economic sense. Unless you raise the premiums to cover the actual cost (which isn't what O-care is doing), you are going to see rationing.

                            Which means that even if you have your ****ty O-care coverage, you aren't going to be able to get treatment that you need when you need it because the system can't afford to treat you. You're exactly where you were before, except now, you can't buy the coverage you need!
                            Scouse Git (2) La Fayette Adam Smith Solomwi and Loinburger will not be forgotten.
                            "Remember the night we broke the windows in this old house? This is what I wished for..."
                            2015 APOLYTON FANTASY FOOTBALL CHAMPION!

                            Comment


                            • FALSE!
                              The hell they don't!



                              And three-quarters of them support being able to buy private health insurance for all forms of medically necessary treatment, including cancer care and heart surgery, which they could then obtain outside of the public health care system
                              Why? Because they want to be able to get heart surgery and cancer treatment before they die, not after. Goddamn. Canada's system is a giant cluster****.
                              Scouse Git (2) La Fayette Adam Smith Solomwi and Loinburger will not be forgotten.
                              "Remember the night we broke the windows in this old house? This is what I wished for..."
                              2015 APOLYTON FANTASY FOOTBALL CHAMPION!

                              Comment


                              • Originally posted by Ben Kenobi View Post
                                The hell they don't!





                                Why? Because they want to be able to get heart surgery and cancer treatment before they die, not after. Goddamn. Canada's system is a giant cluster****.
                                The death and disease rates for patients in Canada are the same or lower than those for people with similar diagnoses treated in the United States — even though per capita health-care spending is higher south of the border, a study suggests.


                                Such a cluster**** of better outcomes for less money.

                                When will you learn to shut up.
                                "I hope I get to punch you in the face one day" - MRT144, Imran Siddiqui
                                'I'm fairly certain that a ban on me punching you in the face is not a "right" worth respecting." - loinburger

                                Comment

                                Working...
                                X