Announcement

Collapse
No announcement yet.

Star Wars is gay

Collapse
X
 
  • Filter
  • Time
  • Show
Clear All
new posts

  • #46
    Originally posted by Dis
    come on now. Kirk got more action than the entire rebel alliance
    The Rebel Alliance can wear white and mean it.

    Comment


    • #47
      Originally posted by Wiglaf
      i am SICK and tired of this thread. gene roddenbery SP was all about dealing with diversity, hence the asian ensign, the black communications woman, the russian ensign, etc. he is also all about being accepting homosexuality and therefore, he was all about talking about homosexuality. star wars was not about diversity. 100% of the actors were either alien or white and that is final.
      Except for Billy Dee Williams, Mace Windoo, and Darth Vader's voice.

      Comment


      • #48
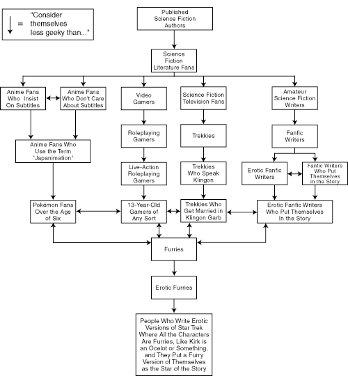
        geek chart
        Attached Files
        :-p

        Comment


        • #49
          No history students in there

          Comment


          • #50
            I don't think sci fi lit fans should be above computer gamers.

            Comment


            • #51
              Originally posted by Dis
              I don't think sci fi lit fans should be above computer gamers.
              Reading is harder that pointing and clicking.

              Comment


              • #52
                - starwars is not on the list so if u just enjoyed the movie u'd be out of the list i guess..
                - if u read stwars books u'd be in sci-fi lit group...
                - if u fantasize about ewoks you'd be at furries...

                star wars is still gay.
                :-p

                Comment


                • #53
                  Star Wars and Star Trek are both gay.

                  Real men watch Stargate!
                  APOSTOLNIK BEANIE BERET BICORNE BIRETTA BOATER BONNET BOWLER CAP CAPOTAIN CHADOR COIF CORONET CROWN DO-RAG FEDORA FEZ GALERO HAIRNET HAT HEADSCARF HELMET HENNIN HIJAB HOOD KABUTO KERCHIEF KOLPIK KUFI MITRE MORTARBOARD PERUKE PICKELHAUBE SKULLCAP SOMBRERO SHTREIMEL STAHLHELM STETSON TIARA TOQUE TOUPEE TRICORN TRILBY TURBAN VISOR WIG YARMULKE ZUCCHETTO

                  Comment


                  • #54
                    Originally posted by Zkribbler


                    Except for Billy Dee Williams, Mace Windoo, and Darth Vader's voice.
                    And 'Rastaman' Jar Jar Binks.
                    Vive la liberte. Noor Inayat Khan, Dachau.

                    ...patriotism is not enough. I must have no hatred or bitterness towards anyone. Edith Cavell, 1915

                    Comment


                    • #55
                      Originally posted by Perfection
                      Star Wars and Star Trek are both gay.

                      Real men watch Stargate!
                      Stargate is sh*t. The same "real men" who watch Stargate are the same "real men" who cream their pants watching phenomenally homoerotic things like UFC, WWE, 300, and football.
                      B♭3

                      Comment


                      • #56
                        300

                        UFC

                        Football
                        KH FOR OWNER!
                        ASHER FOR CEO!!
                        GUYNEMER FOR OT MOD!!!

                        Comment


                        • #57
                          Originally posted by Q Cubed

                          Stargate is sh*t.
                          QFT.

                          It may have been regarded as cool 20 yrs earlier, but today it is pretty much ****.
                          Blah

                          Comment


                          • #58
                            Originally posted by Spec


                            Post a pic and I might just help you in your search.

                            Spec.
                            My avatar is a picture of me.

                            ...

                            Wearing a giant penis costume.

                            But it's still a picture of me nonetheless.
                            "lol internet" ~ AAHZ

                            Comment


                            • #59
                              Originally posted by Drake Tungsten
                              300

                              UFC

                              Football
                              My point exactly.



                              Drake
                              B♭3

                              Comment


                              • #60
                                Originally posted by Q Cubed

                                Stargate is sh*t. The same "real men" who watch Stargate are the same "real men" who cream their pants watching phenomenally homoerotic things like UFC, WWE, 300, and football.
                                Heck no, techno! I wuvs me Stargate but I don't care for any of the things you mentioned! It's corny jokes with cool graphics, what's not to love?
                                APOSTOLNIK BEANIE BERET BICORNE BIRETTA BOATER BONNET BOWLER CAP CAPOTAIN CHADOR COIF CORONET CROWN DO-RAG FEDORA FEZ GALERO HAIRNET HAT HEADSCARF HELMET HENNIN HIJAB HOOD KABUTO KERCHIEF KOLPIK KUFI MITRE MORTARBOARD PERUKE PICKELHAUBE SKULLCAP SOMBRERO SHTREIMEL STAHLHELM STETSON TIARA TOQUE TOUPEE TRICORN TRILBY TURBAN VISOR WIG YARMULKE ZUCCHETTO

                                Comment

                                Working...
                                X